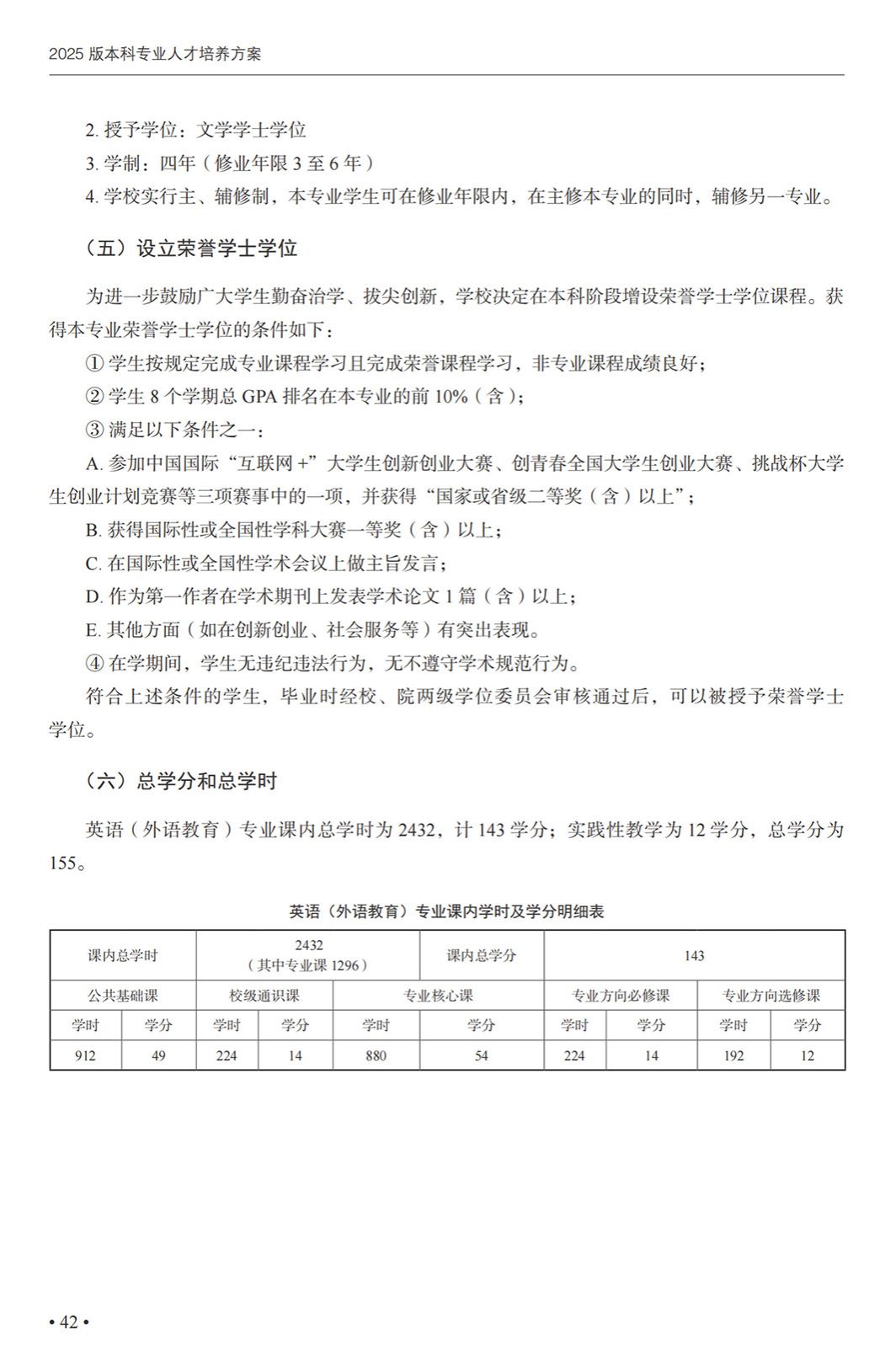
英语(外语教育)专业本科培养方案(2025)



















Copyright @ YABO鸭脖(中国大陆)官方网站-OfficialWebsite版权所有. 地址:北京市海淀区西三环北路2号/19号    邮编:100089  Supported by BFSU ITC